为响应国家政策,满足中国财会人才需求和标准,我校致力于培养具备在会计师事务所、工商企业及其他相关部门从事审计、尽职调查、风险管理、财务分析及管理咨询等工作能力的复合型高端会计人才。beat365手机版官网面向校内外大一、大二本科生(不限专业)开设“CPA实验班”项目。以系统化提升学生注册会计师相关专业能力,培养高素质、复合型的注册会计师人才,提升学生的就业竞争力。
一、CPA简介
注册会计师(Certified Public Accountant,简称CPA),是指依《中华人民共和国注册会计师法》及其他相关法律法规取得注册会计师证书,并接受委托从事审计和会计咨询、会计服务业务的执业人员。注册会计师是目前所有主流财经证书中唯一由国家机关直接颁发的证书,是中国唯一官方认可的注册会计师资质。
拥有CPA注册会计师证书并在会计师事务所具备两年从业经验的注册会计师在中国拥有唯一的审计报告签字权。审计报告需要两名注册会计师签名盖章并经会计师事务所盖章才有效,签字权是注册会计师的身份象征。

《注册会计师全国统一考试办法》规定,CPA全国统一考试划分为:专业阶段和综合阶段考试。考试方式为闭卷,无纸化机考。
专业阶段设立考试科目:《会计》《审计》《财务成本管理》《经济法》《税法》《战略与风险管理》。综合阶段设立考试科目为职业能力综合测试。
连续5个年度考试中取得专业阶段考试全部科目合格成绩的考生,颁发注册会计师全国统一考试专业阶段考试合格证。取得该专业阶段考试合格证后可报考综合阶段考试。对取得综合阶段考试科目合格成绩的考生,颁发注册会计师全国统一考试全科合格证。
CPA专业阶段考试科目

CPA专业阶段和全科考试通过证书

二、CPA的优势
就业优势
注册会计师含金量高、专业性强,就业前景佳。CPA持证人可进入会计师事务所、证监会、金融机构、世界五百强跨国企业、国有企业等从事审计、税务和咨询等工作。CPA持证人从事的高薪职位包括:首席财务官(CFO)、财务总监、财务经理、审计项目经理、财税咨询师、企业风险管理师等。
CPA持证人可入职的公司

头部金融企业及事务所招聘信息

升学优势
在财会方向考研MPAcc的复试环节中,国内众多双一流高校复试题目为CPA备考内容,以某双一流财经大学为例,近年来复试题目涉及会计学、财务管理学、审计学。
某双一流财经大学MPAcc复试形式与真题

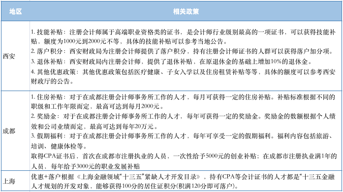
补贴政策
各省市为吸引人才,推出人才引进计划。对持有注册会计师证书的人才给予相应的政策福利和补贴。上海、成都、西安等地均推出针对注册会计师的福利政策。
各省市对CPA持证人的福利政策(部分)

*以各省市实际发布为准
国际证书认可
持有注册会计师证书可免考其他国际证书的部分科目。以ACCA(国际注册会计师)为例,持有CPA证书可免考ACCAF1-F9阶段9个科目。
国际证书认可

三、班级简介
基本信息
CPA实验班是beat365手机版官网主办的专业财会人才培养项目,由beat365手机版官网统一负责CPA实验班的协调、组织及监管工作,面向校内外学生进行招生。
招生对象
面向校内外大一、大二本科生(不限专业)招生
招生计划:30人。
授课方式
CPA实验班采用面授+直播+网课的授课形式,实现全场景授课。
四、实验班优势
证书优势
注册会计师(CPA)是目前所有主流财经证书中唯一由国家机关直接颁发的证书,是中国唯一官方认可的注册会计师资质。2009年起,注册会计师(CPA)考试制度全面改革并与国际接轨,注册会计师(CPA)一跃成为国际知名的财经类执业资格证书,并得到国际同行的广泛认可。
统一管理
CPA实验班在beat365手机版官网校内进行授课,以保证学生的安全性和便捷性。CPA实验班由beat365手机版官网统一管理,对课程安排、师资选聘、教学质量严格把关。
优质教学与服务
CPA实验班依托beat365手机版官网雄厚师资,学界与业界精英联袂授课。学界名师学术精湛,业界名师经验丰富,校企联合打造理论与实践融合的教学模式,并配置独立的学习管理老师,为学员提供督学、模考等服务。
多模块综合培养
CPA实验班在提供CPA专业知识教学的基础上,同步提供多元化实践项目,理论与实践相结合,依托四模块理论基础,设计四个不同从业方向的实践应用项目。学生通过实践应用,引导学生了解财经领域的职场规范和行业动态,提高学生职业素养和竞争力。
五、课程设置

六、报名方式:
课程详情咨询或报名,请联系下方老师,或扫描咨询二维码:
孙老师 18602460512
刘老师 18640357897

【咨询报名表】
七、缴费说明
▶培训费标准为28800元/人/期,通过beat365手机版官网校园统一支付平台缴纳。

▶培训费不包含参加注册会计师(CPA)考试向注册会计师(CPA)协会缴纳的注册费、考试费,具体以注册会计师(CPA)协会官方公布为准。
▶beat365手机版官网 CPA 实验班是职业资格培训,与学历教育无关。